山東:消防技術服務機構從業人員資格核查情況通報
來源:山東省消防救援總隊
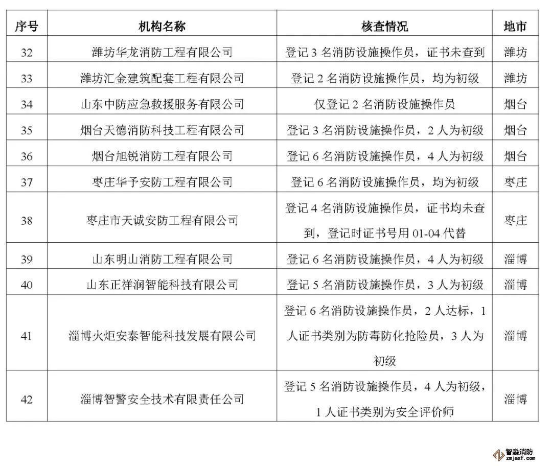
近日,山東省消防救援總隊辦公室通報了對消防技術服務機構從業人員資格核查情況:
-
共核查309家消防技術服務機構、2365名從業人員,有154家機構從業人員達標;
-
44家機構高級消防設施操作員人員數量不足,基本達標;
-
111家機構中級消防設施操作員數量不達標,其中43家機構中、高級消防設施操作員達標人數不足2人,嚴重不符合要求;
-
151名從業人員申報信息經核查證書不屬實或證書類別比符合要求。
存在問題:
1、部分機構惡意登記、違規從業。《消防技術服務機構從業條件》要求一個機構應有2名注冊消防工程師、6名消防設施操作員,但有27家企業登記的人數不滿足要求。
2、部分機構未認真核查資格證書。本次核查的2365名從業人員,151名從業人員證書信息不屬實,占總數的6.4%,有的證書信息網上查詢不到,有的證書類別不符合要求,查詢結果是育嬰員、烹調師、架子工、秘書,有的申報等級是中級、查詢結果是初級。
3、部分機構不掌握從業條件要求。《消防技術服務機構從業條件》要求“取得消防設施操作員國家職業資格證書的人員不少于6人,其中中級技能等級以上的不少于2人”,國家職業技能標準《消防設施操作員》要求4級以上人員方可從事消防設施檢測維修保養職業,部分項目的維修保養應由3級(高級)消防設施操作員操作完成。
附:通報原文



























蘇州智淼消防主營:應急管理部發布最新消防檢測儀器設備全套配備、防雷檢測裝置,火災現場勘查箱、消防監督檢查驗收箱、消防測試煙槍、試水裝置、建筑消防設施檢測箱、電氣防火檢測設備等,消防檢測設備網址:http://www.dsouihoi.com/;電話:18910580194(何經理)
推薦文章
- 國務院辦公廳關于加強基層消防工作的意見(2026年)
- 疏散樓梯凈寬超過一定數值,應加裝中間扶手
- 當設置吊頂時,氣體滅火防護區的凈高是否指吊頂以下的高度?
- 什么是充實水柱及其相關規范條文
- FM,UL等等消防認證,啥意思?哪來的?哪兒用得到?
- 點型火災探測器上的黃燈亮,什么意思?
- 中庭在首層區域是否需要考慮人員的疏散?
- 為什么消防水泵房不能設置在地下三層及以下?
- 高壓細水霧+氣體滅火聯動程序,一文吃透
- 消防總隊回復:持結業證值班需承擔什么法律責任?






蘇公網安備32058102002157號