省住建廳發布貫徹執行《消防設計審查驗收工作細則》通知:建設單位可自行完成消防檢測!
文章出處:http://www.dsouihoi.com/責任編輯:消防檢測儀器設備人氣:820發表時間:2020-07-23 14:19:06



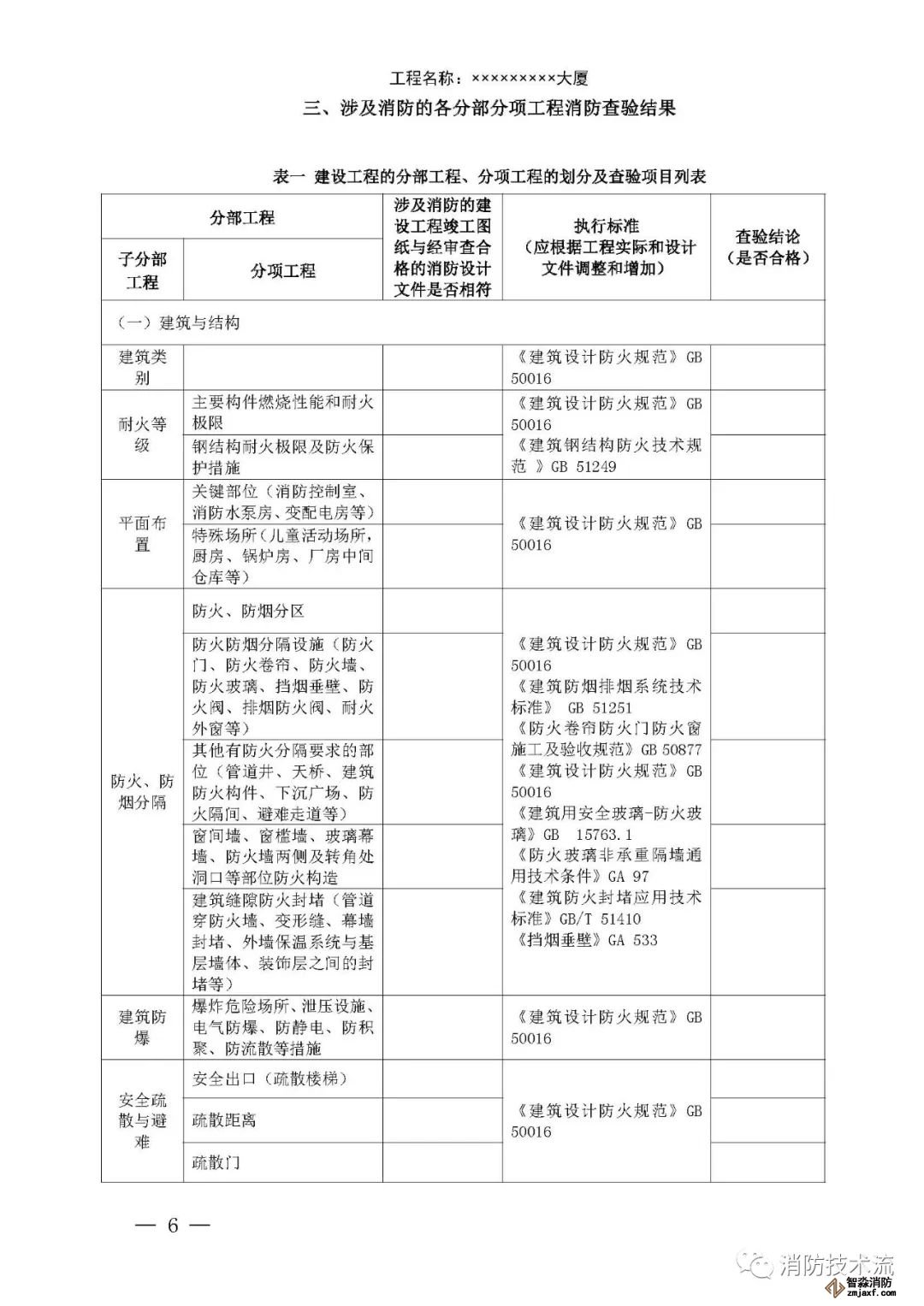
其中附件2和附件5中的填表說明均表示: 建設單位如未直接和符合從業條件的技術服務機構訂立委托合同,在施工過程中自行完成消防設施檢測,或在建設工程竣工驗收消防查驗時自行完成中 消防設施性能、系統功能聯調聯試,則本報告中 “ 技術服務機構 ” 一欄由建設單位及其項目負責人蓋章、簽字,并承擔相應責任和法律后果。























蘇州智淼消防主營:應急管理部發布最新消防檢測儀器設備全套配備、防雷檢測裝置,火災現場勘查箱、消防監督檢查驗收箱、消防測試煙槍、試水裝置、建筑消防設施檢測箱、電氣防火檢測設備等,消防檢測設備網址:http://www.dsouihoi.com/;電話:18910580194(何經理)
上一篇:泉州市欣佳酒店“3·7”坍塌事故調查報告:消防檢測等中介出具虛假報告??|??下一篇:電氣消防安全檢測行業規范與發展
此文關鍵字:省住建廳發布貫徹執行《消防設計審查驗收工作
推薦文章
- 當設置吊頂時,氣體滅火防護區的凈高是否指吊頂以下的高度?
- 什么是充實水柱及其相關規范條文
- FM,UL等等消防認證,啥意思?哪來的?哪兒用得到?
- 點型火災探測器上的黃燈亮,什么意思?
- 中庭在首層區域是否需要考慮人員的疏散?
- 為什么消防水泵房不能設置在地下三層及以下?
- 高壓細水霧+氣體滅火聯動程序,一文吃透
- 消防總隊回復:持結業證值班需承擔什么法律責任?
- 【消防安全管理25項記錄】從日常到應急全面覆蓋
- 知名企業“消防控制室無人值班”被罰4000元!






蘇公網安備32058102002157號